
公众号大号内容营销成为了越来越多商家的选择,希望通过大号能够给自己带来不错的转化。而市面上的大号,贵的几十万一条,便宜的也几千。
商家投放之后,却常常面临这样的问题:阅读量看起来不错,转化率却比较低,没有达到自己的预期,一算投资回报比,只能用“就当品牌曝光了”来安慰自己。
那,如果我们希望达到高阅读量高转化率,该思考哪些问题?

在回答这个问题之前,我们回头想想一个问题:营销的本质是什么?各路大咖在不同的层次都有不同的解释,我觉得在投放大号这个问题上,营销的本质就是“匹配需求,链接用户”。你投放的软文其实是在将你的产品去与你选择的渠道中的用户去做匹配,并说服用户的过程。
所以,这里会用到两个比较大的基本问题:
产品与大号,怎么样才叫匹配?
软文,需要怎么样的说服逻辑?
我们讲匹配,那应该从哪些维度去匹配呢?在这里,我将可能需要匹配的维度分为几个:
用户属性维度
用户关注圈维度
利益维度
价值观维度
首先,用户属性维度是最好理解的,即无论是产品和公众号,都有目标受众,目标受众的属性无外乎:年龄、性别、地域、收入、学历等。
用户关注圈维度,这个维度其实相对比较抽象,其实换一个角度来分析就比较好理解。举一个简单的例子:某公众号主要是做nba新闻、战术分析、球评等,那么其粉丝的关注圈自然就是“篮球、nba、运动、健身”等领域。而正好,某商家是一家新开的篮球馆或者健身馆,那么可以说二者的“用户关注圈”是相匹配的。
利益维度讲的是,用户在使用产品能够得到的的利益,与用户在关注公众号或者阅读推文之后能够得到的利益相似。
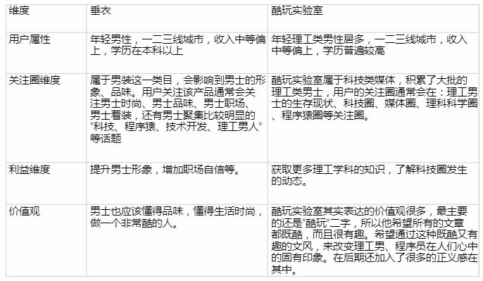
价值观维度。每一个产品,都希望能够给用户带来利益,并希望带来的利益能够满足他的某种价值观。同样,公众号以文字的形式在向公众输出他们的价值观形态。如果二者的价值观在某些地方重合,那么二者就是相互匹配。具体的匹配判断标准如下表格所示:

我这里就以曾经在《酷玩实验室》上投放的一篇软文《追女神, 3 分钟她居然就满足了?》来给大家做分析。
文章推广的产品是一项“专门为男士搭配衣服,还可以送货上门”的服务。针对的对象是年轻的、经济能力不错男性用户。那其实对比上面的表格,我们可以很快对垂衣和公众号进行一波分析:

分析我们可以看出,垂衣和酷玩实验室其实非常匹配。
在对产品与公众号匹配的维度上而言,其实有一个工具可以帮助我们去分析产品和公众号。这个神奇的工具就是——李叫兽的梯子理论。如何运用到匹配当中来,此处不详细展开。但值得注意的是:无论是匹配还是梯子理论,每一个维度的拆分都可以有多种可能,我们最终找到的应该是多个维度的大致匹配,而非完全匹配。

接下来,我们就讲一讲软文的说服逻辑。
通常我们在写一篇软文的时候,行文结构都是:描述用户的痛点——带来的后果——解决方案——产品特点介绍——促销政策(引导转化)结束。
这个逻辑没有问题,但这只是个常规逻辑,具体会反应在你的转化率似乎并不是太高。原因有如下:
没有用户视角,完全站在产品的角度在行文
软文跟公众号平时的行文不太一样,无法走进用户的默认关注圈,一看就是“软文”
那该怎么办?这里有一套全新的思维方式给你——黄金思维圈!

关于黄金思维圈,我在这里不赘述,需要的同学,可以关注营销航班第八期报名学习。我主要跟大家讲一下,如何运用这个模式,结合已经选定的公众号,来写软文。
第一步:明确产品希望给用户传到的价值观与公众号向粉丝传递的价值观。
第二步:以这个价值观为前提,讲好一个故事
第三步:在故事中,植入产品的特性特点。如果是新品上市,就多植入增信的产品属性;如果是老品牌老产品推广,那么就多结合价值观讲故事,促使用户产生购买动机。
我在这里,还是以刚刚那篇文章为例。
首先,垂衣的价值观:任何男士都应该拥有出色品味的衣着,做一个非常酷的人,而非一成不变。
酷玩实验室的价值观:程序员与理工男,都应该被关爱,而且应该非常有趣,而不是印象中的死板、固执的样子。
所以在这个共同的价值观的前提下:酷玩实验室构想了一个非常有趣,看起来有很荒诞合理的故事:程序员因为衣着不合理而被美女同事嘲笑,最终因为垂衣的帮助,获得了垂青。在其中加入了非常多的,普通人对程序员固有的偏见在其中,形成了一种非常明显的反差效果,令人捧腹大笑。完全体现了“程序员不应该是人们印象中死板的样子,他们也可以变得很潮流很酷很有趣”。
在第三步中,由于垂衣是新品上市,市场还未占有优势,所以,在广告中,更应该添加关于令人信服的产品属性的说明。
一篇软文投放是否合理,除了要考量阅读量、用户粘性,其实更应该考虑相互之间是否匹配,能否产生共振效应。在匹配之后软文的写作,产品的植入,更考验对产品和公众号价值观的把控。相信,只要做到了这两点,高阅读量一定能够带来高转化率!